新浪游戏频道旗下移动端战略产品“全民手游攻略”APP自11月1日正式登陆双平台以来,凭借着自身过硬的产品素质,在短时间内便获得众多手游玩家的追捧。上线两周,“全民手游攻略”APP用户量便突破10万大关,周活跃度更是达到了惊人的95.7%。这个数据再次证明了,新浪游戏频道坚持移动为先的产品发展策略和对玩家需求的了解。“全民手游攻略”APP必将成为玩家的必备手游神器。


“全民手游攻略”APP为了更好的服务玩家,现已经推出手游专属攻略APP,首款产品《梦幻西游手游》攻略APP已登陆各大渠 道。随后,《乖离性百万亚瑟王》、《刀塔传奇》、《列王的纷争》、《有杀气童话》和《奇迹暖暖》等更多热门手游专属攻略APP也将陆续与玩家见面。为了专属攻略APP的推出,产品经理还刻意制定了16字方针:“取之于民,用之于民,实测原创,不黑不吹”。
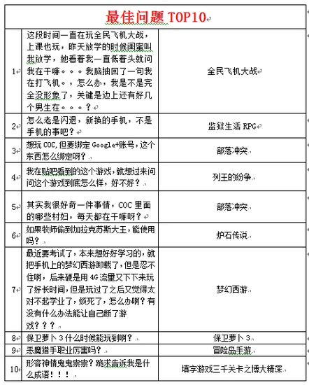
“全民手游攻略” APP在推出攻略的同时,还计划每月将会推出数据分析报告,供分享:
“全民手游攻略”APP中被关注最多手游TOP10和被浏览攻略最多手游TOP10:
被浏览攻略最多手游TOP10榜单中:中重度手游占据半壁江山,浏览攻略最多手游前三位《梦幻西游》、《部落冲突》和《炉石传说》。玩家对中重度手游的攻略需求还是非常高。
双端下载地址:http://t.cn/RUbzgj7
官方网站:http://wan68.com/about
官方微博:http://weibo.com/5724189024
官方微信号:全民手游攻略
关于【“全民手游攻略”APP】
“全民手游攻略”APP是新浪游戏子公司为玩家量身打造的一款手游攻略大全、及专业游戏问答社区。网罗通关制胜技巧秘籍,帮助玩家炼就骨灰级别的得力法宝。最全手游资料站和攻略站,帮助你走向达人之路,绕过坎坷路途,用最省钱的方式最快速的达到超神。最火爆的游戏问答,游戏大神带你开启你的手游人生,寻 找和你志同道合的游戏小伙伴大家一起并肩作战。